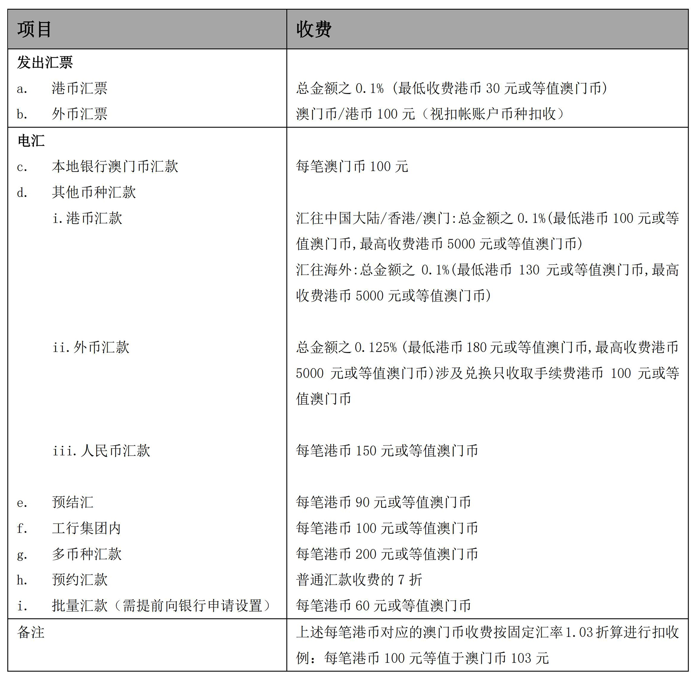
银行服务收费表-汇出款项(经柜台办理)